Simple Git guide
Knowing how to use Git as a developer is a crucial skill. Without a strong understanding of Git commands, it becomes challenging to effectively manage and collaborate on software projects.
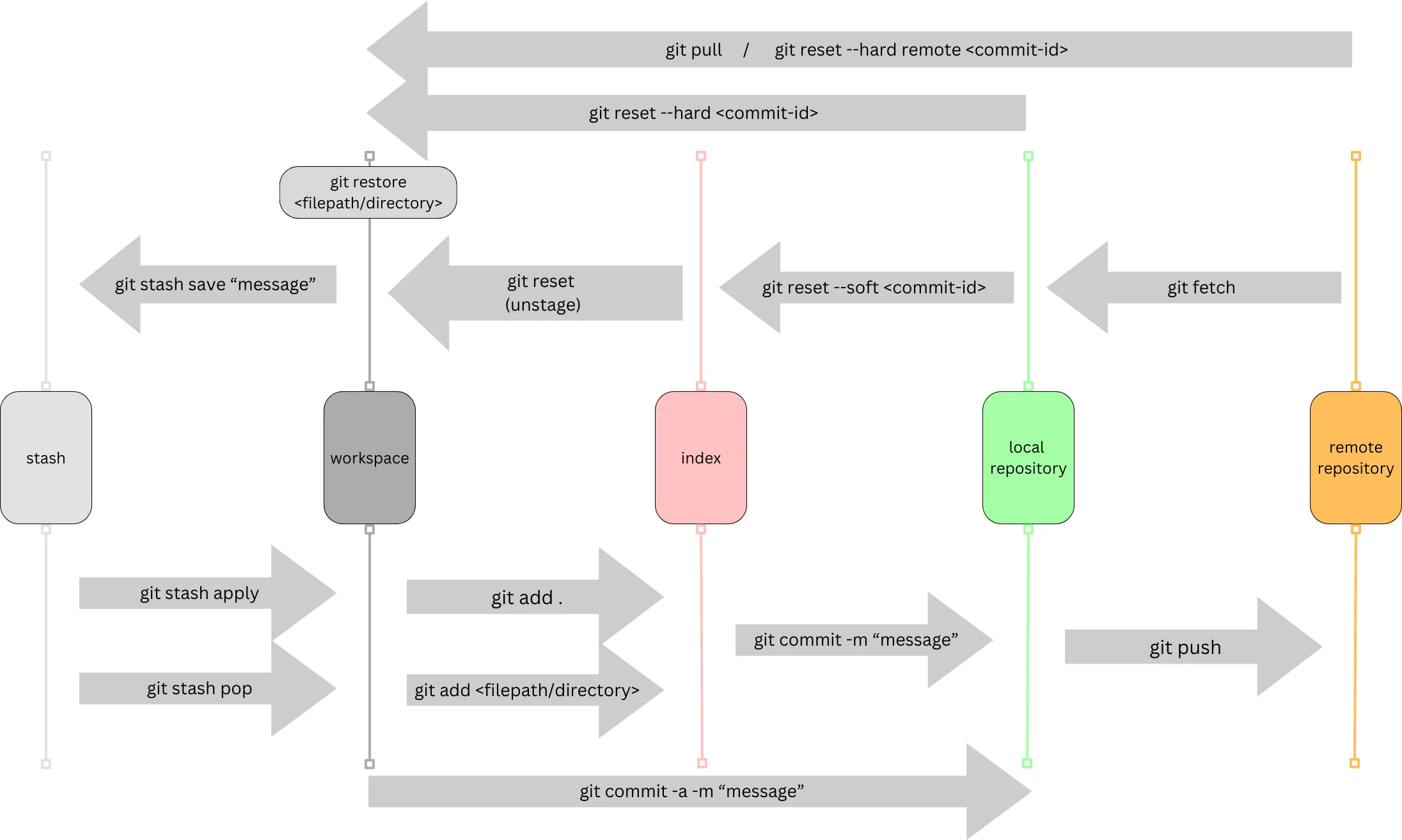
How git works

List of common git commands
# see all git configs
git config --global --list
git config --global user.name "YourGitHubUsername"
git config --global user.email "youremail@example.com"
# initialise local git repo
git init
# stage all changes to index/cache
git add .
# stage one file
git add file/path
# stage interactively
git add -i
# commit staged changes on local repo
git commit -m "commit message"
git commit --amend -m "ammended message for commit"
# see status
git status
# see short status
git status -s
# see git history of commits
git log
# see file changes for commits
git log -p
# see log for all branches
git log [--oneline][--all][--graph]
# undo changes in file back to previous commit
git restore <filepath/directory>
# unstage but keep changes
git restore --staged <filepath/directory>
# create new commit that undo previous commit changes
git revert commit-id
# reset HEAD in current branch to a specific commit , used to "uncommit" changes
# Soft reset: reset to commit id, keeps changes staged and in working directory
git reset --soft commit-id
# Mixed reset: reset to commit id, unstages changes but keep in working directory
git reset commit-id
# Hard reset : reset to commit id, discards changes both in staging and working directory
git reset --hard commit-id
# save stash without message
git stash
# save stash with message
git stash save "Stash message"
# see stash list
git stash list
# show changes for stash
git stash show
# use latest stash and remove
git stash pop
# use latest stash but don't remove
git stash apply
# see branch details
git branch
git branch -v
git branch -vv
# rename branch
git branch -m old-branch-name new-branch-name
# set branch upstream (set local branch main to track remote origin/main)
git branch --set-upstream-to=origin/main main
# checkout to branch
git checkout branch
# checkout to a specific commit-id with "detached HEAD" state = HEAD not associated to any branch
git checkout commit-id
git push --set-upstream origin DogFeatures
# merge branch into current branch (might have to resolve conflicts)
git merge branch
# rebase
git rebase commit-id/HEAD~n
# rebase interactively (can pick & squash commits)
git rebase -i commit-id/HEAD~n
Git merge and rebase
Git merge command

Git rebase command

When to use merge vs rebase?
| When to use ? | |
|---|---|
| Merge | Use to add changes from feature branch to main branch |
| Rebase | Use to re-anchor feature branch to keep updated with main branch |
Git is like a time machine for your code, allowing you to revisit the past, collaborate in the present, and plan for the future.